华体会体育平台官方网站

EN

文献分享 | 器官芯片助力肺模型构建和环境毒理学研究

研究背景

大量的塑料被排放到环境中,导致大气中普遍存在着微塑料(MPs)和纳米塑料。这些悬浮于空气中的微塑料和纳米塑料能被吸入人体并随后在肺部沉积累积,对健康构成潜在威胁。然而,关于纳米塑料对肺损伤特别是对慢性阻塞性肺病(COPD)影响的研究非常有限。目前有关纳米塑料健康风险的研究主要依赖二维细胞培养模型和动物体内模型,但两者并不能准确阐明纳米塑料在COPD发生和发展过程中的作用及其毒性机制,表现在细胞模型无法重现器官层面的关键特征和功能以理解污染物引起的肺损伤,以及无法通过组织-组织之间的相互作用来探究COPD的环境毒性机制。而动物模型因为种间差异难以准确模拟人类呼吸系统的病理生理学,限制了其向人类情况的推断,同时还存在成本高、耗时长以及伦理限制等问题。

摘要

纳米塑料在空气中普遍存在,容易被吸入,对呼吸健康构成威胁。然而,关于纳米塑料对肺损伤特别是慢性阻塞性肺疾病(COPD)影响的研究却寥寥无几。此外,细胞和动物模型无法深入理解由污染物引发的COPD。现有的肺芯片模型也缺乏与免疫细胞间的相互作用,这对于监测复杂的反应至关重要。本研究构建了一种肺芯片,能够准确再现肺泡-微血管屏障的结构特征和关键功能,并整合了多种免疫细胞。通过多种环境污染物的毒理学应用,展示了肺芯片模型的稳定性和可靠性。研究进一步探索了COPD与聚苯乙烯纳米塑料(PS-NPs)的相关性。结果显示,随着PS-NPs浓度的增加,细胞活性显著降低,同时跨膜电阻(Teer)水平降低,渗透性增加。此外,PS-NPs能在器官层面上诱导氧化应激和炎症反应,并穿越肺泡-微血管屏障进入血液循环。α1-抗胰蛋白酶(AAT)的表达显著降低,可以作为早期COPD检查点。总的来说,肺芯片为研究纳米塑料的肺毒性提供了一个新平台,证明PS-NPs能损害肺泡-微血管屏障,造成氧化损伤和炎症,增加COPD的风险。

 

研究内容

肺泡模型构建和验证

首先将培养好的人肺泡上皮细胞(HPAEpiC)接种到芯片的上腔室,之后将芯片倒置在下层腔室接种人脐静脉血管内皮细胞(HUVEC),培养一段时间后,利用流体控制系统在上腔室注入空气取代上腔室中的培养基,在下腔室连续灌注培养基,以建立气体-液体界面(ALI)培养环境,培养若干天后,将巨噬细胞接种到HPAEpiC细胞表面,之后再动态培养24-48小时,构建好的肺芯片模型能够模拟体内的肺泡-毛细血管屏障结构(图1,图2A)。

 

在肺芯片中,光学成像和基于荧光的活/死细胞染色成像显示上下腔室的上皮细胞和内皮细胞均形成了连续的细胞层(图2B和C)。基于荧光共聚焦成像的三维重构也表明培养室中的细胞趋向于逐渐形成连续层,从而构建出完整的上皮和内皮层(图2D)。紧密连接蛋白(E-钙粘蛋白和VE-钙粘蛋白)的阳性表达以及气液培养过程中稳定的跨膜电阻(Teer)值均表明在芯片上构建了结构完整和生理功能完善的肺泡-毛细血管屏障(图2E和F)。同时肺芯片能够维持稳定超过两周。

 

图片

图 1. 肺芯片系统。A:肺芯片设计和加工;B:流体控制系统;C:肺芯片和PS-NPs暴露示意图。

 

图片

图2 肺模型构建和特征。A: 肺芯片构建时间线;B: 肺芯片明场成像;C: 死活细胞染色;D: 肺芯片荧光共聚焦成像3D重构图;E: 紧密连接蛋白免疫荧光;F:气液培养过程中肺模型TEER值变化。

 

 

 

肺芯片可以作为环境毒理学研究平台

通过测试肺芯片暴露于不同种类的代表性环境污染物中的表现,可以用于建立环境毒理学研究平台。本研究将构建的肺芯片模型暴露于不同种类(生物气溶胶、化学污染物和纳米颗粒)的环境污染物(脂多糖、铜纳米颗粒、银纳米颗粒、氧化锌纳米颗粒、氧化铝纳米颗粒、香烟烟雾提取物)24h,通过死活细胞染色成像和细胞活性分析显示,在荧光图像中芯片中的活细胞数量显著减少,而死细胞数量增加(图3A),同时细胞活性显著降低(图3B)。同时通过检测TEER值和渗透系数值以及荧光标记的葡聚糖定量,结果均表明环境污染物破坏了模型的屏障功能(图3C&3D)。进一步通过分析肺损伤相关的炎症因子分泌、活性氧(ROS)生成、THP-1(人白血病单核细胞)细胞粘附、抗胰蛋白酶(AAT,COPD标志物)表达(图4),显示肺芯片可以从多个维度分析环境污染物对于呼吸系统健康的损害,如炎症因子释放、更多的单核细胞粘附血管内皮细胞层、ROS过量生成、AAT表达减少,证明作为一种稳定和可靠的模型,肺芯片系统可以用于不同环境污染物的毒理学研究。

图片

图3 肺芯片环境污染物毒理学应用。A: 环境污染物暴露后死活细胞染色;B: 不同环境污染物的细胞活性;C: TEER值;D: 荧光标记小分子从肺泡腔转移到血管腔的延时成像和渗透系数值。

 

图片

图4 肺芯片用于环境污染物毒理学研究。A: IL-6, MCP-1和TNF-α表达(ELISA方法);B: THP-1细胞粘附(荧光成像);C: 活性氧(ROS)生成(荧光成像);D: 抗胰蛋白酶(AAT)表达(ELISA方法)。

 

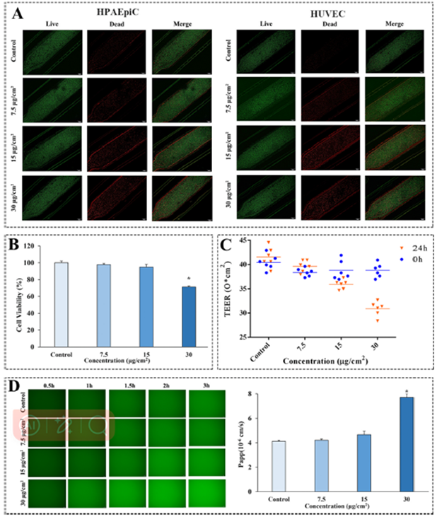
利用肺芯片探索聚苯乙烯纳米塑料(PS-NPs)与COPD的相关性

在模型暴露于PS-NPs 24小时后,通过死活细胞双荧光染色分析,结果表明纳米塑料以剂量效应的方式引起人肺上皮细胞和人脐静脉内皮细胞的死亡(图5A),其中低剂量和中等剂量的PS-NPs(7.5和15μg/cm²)对细胞活力基本无影响,但30μg/cm²的PS-NPs显著抑制了细胞活力(图5B)。结合低剂量下TEER值增加,猜测这可能由于保护性应激反应。综合分析不同剂量下的TEER值和FITC-葡聚糖扩散,结果均表明PS-NPs能破坏肺泡-毛细血管屏障的结构完整性和屏障功能(图5C&5D)。

图片

图5 PS-NPs破坏肺泡-毛细血管屏障。A: PS-NPs 暴露后死活细胞染色;B: 细胞活性分析;C: PS-NPs暴露前后TEER变化;D: 不同PS-NPs浓度下的渗透系数。

 

将单核细胞灌注到血管通道以研究肺芯片在PS-NPs刺激下引发的炎症介导的免疫反应,结果显示细胞因子(IL-6、MCP-1和TNF-α)的水平在不同剂量暴露下均呈现显著增长(图6A)。同样,在不同剂量组中均观察到大量的THP-1细胞粘附在内皮层上(图6B),表明在肺芯片中不同细胞之间存在相关交流。作为炎症进展中的重要信号分子,研究人员进一步检测了活性氧(ROS)的生成,由PS-NPs诱导ROS生成表现出剂量-效应关系。有趣的是,在较低剂量暴露下HUVEC细胞的荧光信号比HPAEpiC显著更弱,而在高剂量下两种细胞的ROS生成相当,这也证实了模型的屏障功能及细胞间存在相互作用。(图6C)。

为了评估PS-NPs与细胞的相互作用,研究人员通过流式细胞术测量了肺芯片中PS-NPs的摄取情况。实验结果显示,PS-NPs以剂量依赖的方式在人肺上皮细胞/巨噬细胞、人脐静脉内皮细胞和THP-1细胞中积累。其中,PS-NPs在上皮细胞的内化率远高于其他细胞类型,仅在高剂量下观察到THP-1细胞对PS-NPs的摄取量增加(图6D)。结果同时还表明,PS-NPs首先被人肺上皮细胞/巨噬细胞摄取,通过破坏肺泡-毛细血管屏障,随后进入血液系统影响其他器官。为了进一步确认PS-NPs对慢性阻塞性肺疾病(COPD)风险的影响,研究人员检测了抗胰蛋白酶(AAT)的表达。在芯片经PS-NPs处理后,观察到了AAT值以剂量依赖性方式显著降低(图6E)。

图片

图6 PS-NPs暴露下肺芯片的反应。A: IL-6, MCP-1和TNF-α表达情况;B: THP-1细胞粘附情况;C: PS-NPs 暴露后ROS的生成;D: 肺芯片中PS-NPs 的摄取和转运;E: AAT表达情况

 

结论

本研究利用膜式芯片和流控系统构建了一种肺芯片模型,旨在重现肺泡-毛细血管屏障的关键结构,通过引入免疫系统可以更真实地模拟体内的微环境,提高了免疫反应的效果和敏感性。通过在该肺芯片系统直观的监测不同种类环境污染物引起的肺损伤,包括屏障功能障碍、氧化损伤和炎症反应,展示了肺芯片在环境毒理学研究中的应用价值。进一步分析PS-NPs暴露后所引起的氧化应激、炎症反应和AAT功能受损以及肺芯片中PS-NPs的摄取和转运情况,证实PS-NPs是通过破坏肺泡-毛细血管屏障而进入血液循环,这可能会增加发展为COPD的风险。

 

参考文献:

Yang S, Zhang T, Ge Y, et al. Sentinel supervised lung-on-a-chip: A new environmental toxicology platform for nanoplastic-induced lung injury. J Hazard Mater. 2023;458:131962

附件: